关于公布2024年Williamhill中文“好创意”数字科技艺术设计大赛获奖名单通知

    18.11.2024 20:13:20 作者:于晓霞           浏览数:0

各学院:

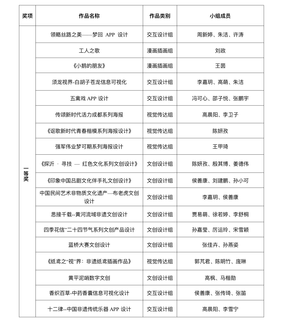
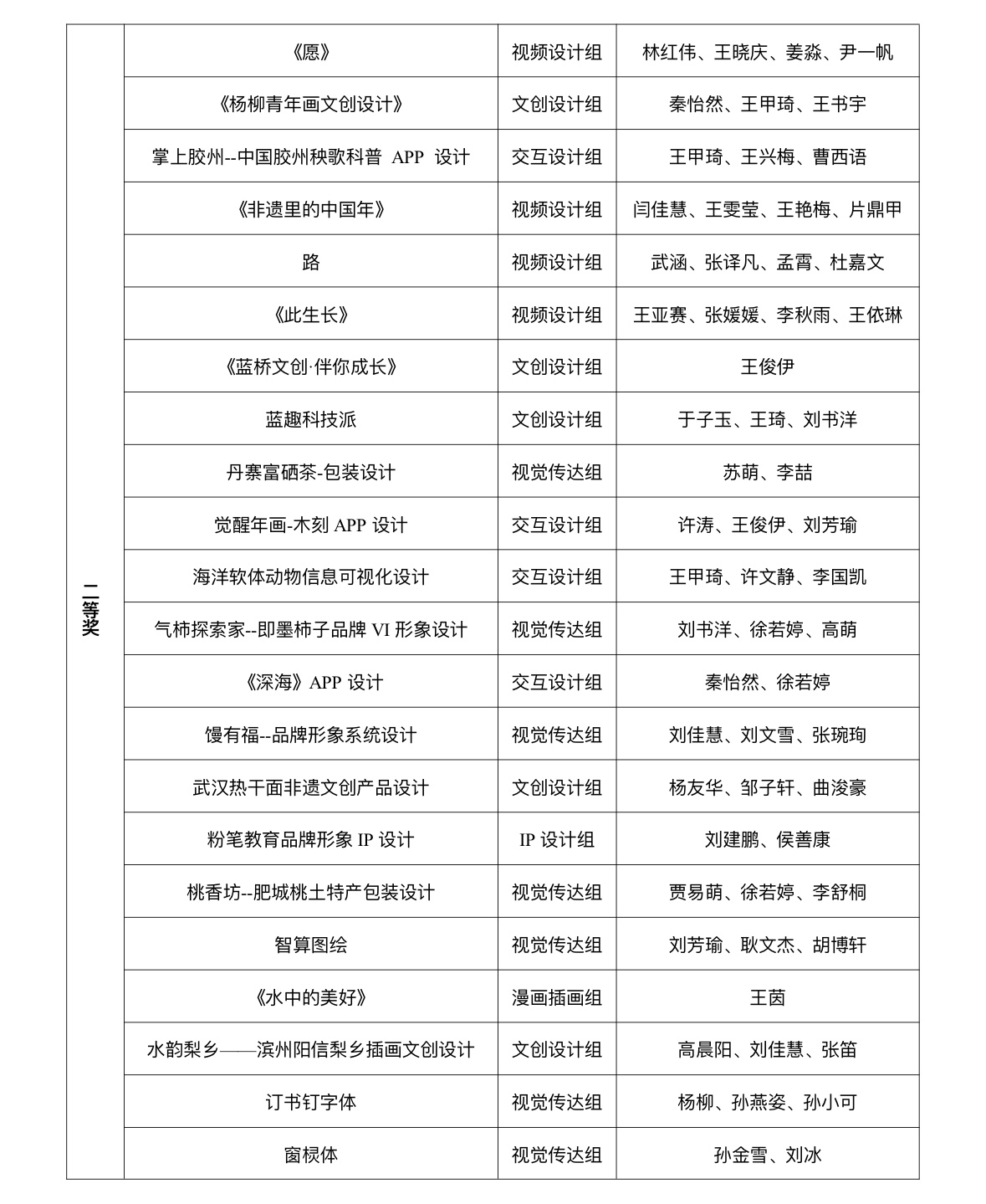
  为强化大学生实践能力和创新精神的培养,提高大学生团队合作意识。由创新创业学院主办、艺术学院承办的2024年Williamhill中文“好创意”数字科技艺术设计大赛于2024年3月至10月举行。本次大赛共收到各类别作品共计237件,学生参赛人次数为304人次。经过专家评审,最终评选出一等奖18项,二等奖24项,三等奖32项。获奖名单见附件。

  创新创业学院

  艺术学院

  2024年11月18日

附件:

 

Copyright©中国·威廉希尔(WilliamHill·CHN认证)官方网站|Official website 版权所有 鲁ICP备13028537号-5 鲁公网安备 37021402000104号 青岛市互联网违法信息举报中心
地址:山东省 青岛市 城阳区 长城路700号 邮编:266109 电话:0532-86080222