02.08.2024 12:20:23 作者:董冬旗 浏览数:0
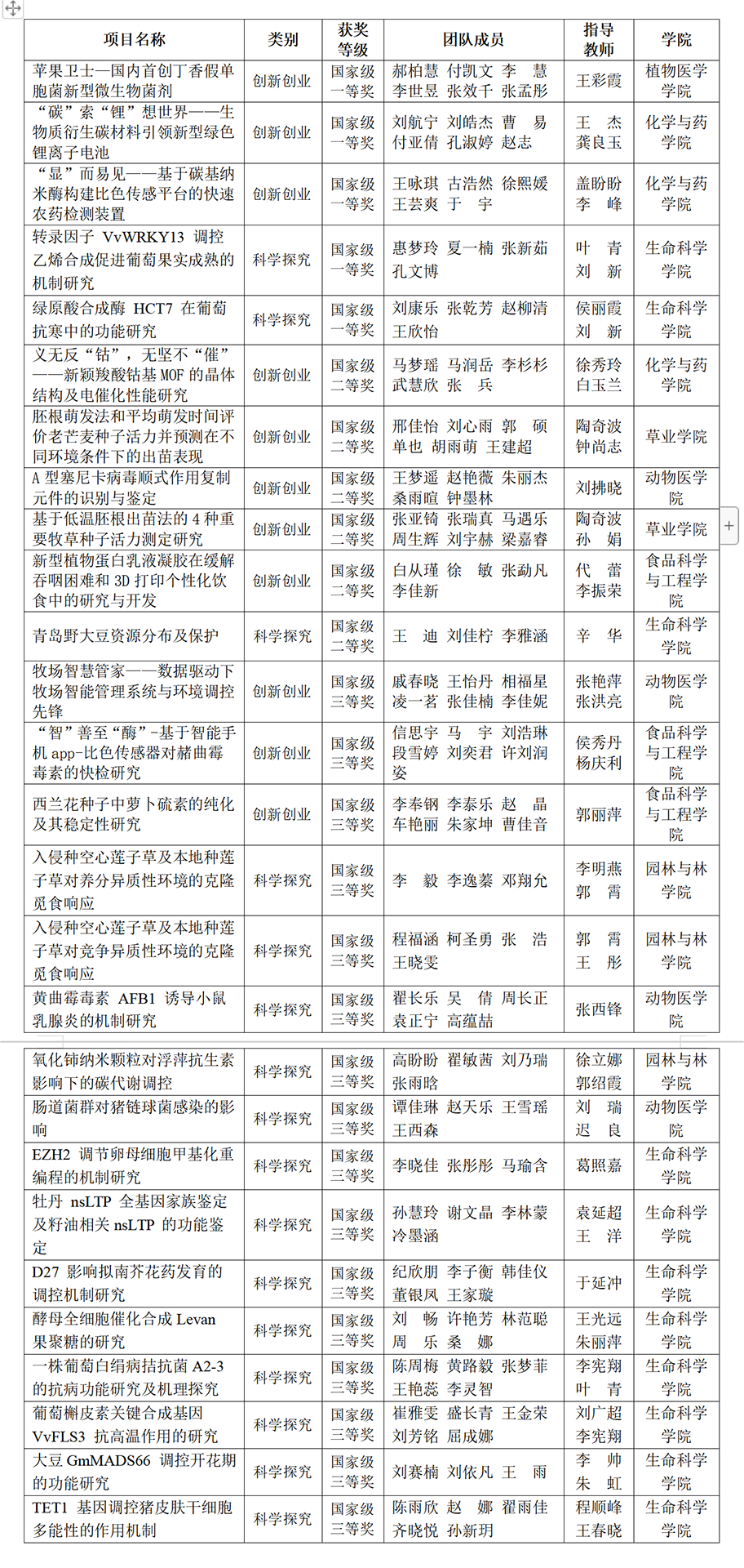
近日,第九届全国大学生生命科学竞赛决赛成功举行。我校推荐的36支队伍,凭借扎实的专业知识、出色的创新创业能力,获得一等奖5项,二等奖6项,三等奖16项,获奖数量、质量均创历史新高。
参赛作品涉及生命科学、化学、食品、大数据、计算机等学科与农业交叉融合,发挥学校农科特色优势。植物医学学院王彩霞老师指导,郝柏慧等同学完成的《苹果卫士——国内首创丁香假单胞菌新型微生物菌剂》项目,采用“离体+活体”生测新体系,首次鉴定出防治轮纹病的高效微生物菌株丁香假单胞菌B-1,创制了轮纹病绿色防控产品。该产品的成功研制能够减少果品农药残留,解决因杀菌剂使用造成的果园生态环境恶化等问题。化学与药学院王杰、龚良玉老师指导,刘航宁等同学完成的《“碳”索“锂”想世界--生物质衍生碳材料引领新型绿色锂离子电池》项目开发了一种基于“Up-Bottom-Up”策略,将生物质废弃物材料转变为形貌、结构等参数精确调控的锂离子电池负极材料,有效改善了电池性能,充分体现了农业循环经济理念。化学与药学院盖盼盼、李峰老师指导,王咏琪等同学完成的《“显”而易见——基于碳基纳米酶构建比色传感平台的农药快速检测装置》项目,基于农用杀菌剂甲基硫菌灵的强配位能力,结合具有优异类氧化酶特性的铜掺杂碳基纳米酶,实现了甲基硫菌灵的特异性检测,为纳米酶活性抑制策略研究提供了新视角。生命科学学院叶青、刘新老师指导,惠梦玲等同学完成的《转录因子VvWRKY13调控乙烯合成促进葡萄果实成熟的机制研究》项目探究了VvWRKY13和葡萄乙烯合成关键酶基因在葡萄果实发育过程中的表达模式,解析VvWRKY13参与调控果实的发育机制。为果树定向遗传改良和开发新型果实生长调节剂提供了理论依据。生命科学学院侯丽霞、刘新老师指导,刘康乐等同学完成的《绿原酸合成酶HCT7在葡萄抗寒中的功能研究》项目证明了绿原酸能够提高葡萄的抗寒能力,同时探明了VvHCT7介导绿原酸的合成在葡萄抵御低温中发挥重要作用,为研发新型植物抗冻剂提供帮助。
全国大学生生命科学竞赛(CULSC)是中国高等教育学会学科竞赛排行榜的竞赛,是在教育部高等学校大学生课程教学指导委员会、教育部高等学校生物科学类专业教学指导委员会、教育部高等学校生物技术与生物工程类专业教学指导委员会倡议指导下设立的全国性大学生学科竞赛活动,分为科学探究和创新创业两个类别。旨在持续激发大学生的创新创业热情,培养社会责任感、团队协作精神以及实践操作能力,进一步拓宽科学视野,全面提升综合素质,深入推动生命科学学科的教学改革,不断提高人才培养的整体水平。
大赛期间,学校高度重视,积极动员、广泛组织发动参赛队伍进行网络评审、省赛选拔,邀请校内外专家进行项目培训、打磨;参赛学生激情饱满,最终凭借过硬的专业知识、严谨的学术态度取得优异成绩。近年来,学校持续推动创新创业教育改革,秉持“以赛促教、以赛促学、以赛促创”理念,积极搭建创新型人才培养平台,将学科竞赛作为提升学生创新创业能力的重要抓手,不断促进学科交叉融合,培养高素质创新应用型人才,助力学校高质量发展。


获奖名单:
